ACCESO A SOLUCIONES bajo SUSCRIPCIÓN. SUSCRIPCIÓN GRATUITA!! para los usuarios que suban Averías solucionadas
Averia PHILIPS - 48PFH5500/88

Avería en PHILIPS 48PFH5500/88

By MARBUENDY

2021-02-24

0 2855
Toda la información relacionada con esta reparación ha sido proporcionada por MARBUENDY
PANEL:
MAINBOARD:
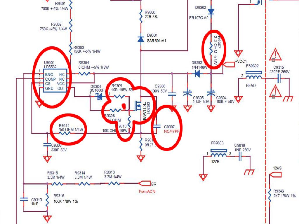
POWER:

Sintoma o defecto del TV

0 MARBUENDY
No enciende.

Repuesto utilizado en esta avería ya disponible en Store LCD

Comprar REPUESTO: COMPRAR

No hay comentarios para MARBUENDY

Comenta la reparación de la avería:

PUBLICIDAD

Reparación mainboard TD Systems en Doble R TV
Firmware TV
Reparación mainboard TD Systems en Doble R TV
Mainboard reacondionadas a buen precio

OFERTAS EMPLEO

- Albacete DERICHEBOURG AERONAUTICS SERVICES SPAIN
Derichebourg Aeronautics Services Spain selecciona perfiles de TMA - Técnico de Mantenimiento Aeronáutico para trabajar en Albacete. Buscamos perfi...